12月10日,浙江艺术职业学院音乐厅热闹非凡,来自全国非遗教育领域的专家、国家级非遗代表性传承人、非遗相关企业代表齐聚一堂,共同见证了浙江非遗传习院(筹)暨非遗创意产业学院的成立,也助力浙江艺术职业学院在非遗保护传承的道路上走得更远更坚实。
事实上,自建校68年来,学校就和非遗密不可分,“非遗是刻在浙江艺术职业学院血液里的基因,也是我们全校师生肩负的光荣使命。此次成立浙江非遗传习院,是我们在文旅融合、产教融合的背景下,为进一步发挥好高校对非遗事业的智力支持和人才支撑作用而扛起的新的使命担当。”浙江艺术职业学院党委书记薛亮说。
非遗是浙艺的根
作为以传统戏曲为班底成立并发展至今的一所职业艺术院校,浙江艺术职业学院从一开始就和非遗传承形成了共生共长的关系,作为非遗的戏曲为浙江艺术职业学院的发展提供了源源不断的滋养,而浙江艺术职业学院则把非遗当成了学校安身立命的根本。
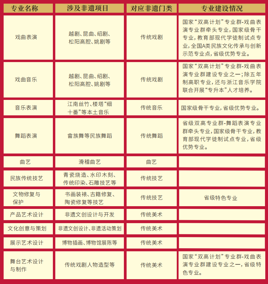
“无论是在教学专业设置还是在科研方面,浙艺都进行了大量投入,成为浙江省非遗保护传承的一个高地。”薛亮介绍,浙江艺术职业学院现在32个高职专业中有非遗相关专业11个,其中国家“双高计划”专业群建设专业就占了3个,此外,还有1个浙江省“双高”专业群建设专业,1个全国A类民族文化传承与创新示范专业点,3个国家级骨干专业,3个教育部现代学徒制试点专业,以及3个省级优势专业和1个省级特色专业,不仅涉及越剧、昆曲、绍剧、松阳高腔、姚剧等传统戏曲,还包括江南丝竹、楼塔“细十番”等本土音乐、畲族舞等民族舞蹈,以及青瓷烧造、水印木刻、传统印染、石雕、书画装裱、古籍修复、陶瓷修复等传统技艺,涉及传统戏剧、传统音乐、传统舞蹈、曲艺、传统技艺和传统美术的六大非遗门类。
除此之外,浙江艺术职业学院还是“浙江省非物质文化遗产研究基地”和“浙江省非物质文化遗产传承基地”。近年来更是围绕国家和省级“双高计划”建设,重点打造地方戏曲剧种传承保护服务平台、艺术科技协同创新平台、剧(节)目创作平台、文化艺术与艺术职业教育研究平台,建设了7个非遗相关研究机构。
非遗浸润在浙艺人的血液里
在浙江艺术职业学院学习生活,处处都有非遗元素,学习的课程是非遗,看的最多的是非遗,听的最多的音乐也是非遗,非遗浸润进每一个浙艺人的血液里,使他们对祖辈留下来的宝贵遗产满怀热爱,也因此对非遗保护和传承有着天然的自觉:他们都自觉把传承非遗当成了自己的使命。
今年11月,一段越剧《新龙门客栈》的短视频火遍全网,戏中扮演东厂太监贾廷并吸粉无数的正是浙江艺术职业学院校友陈丽君,她在这段视频中俊美的扮相和潇洒的演出征服全网,被誉为“最帅女小生”,也让更多人因为她而爱上了越剧。而像她一样活跃在舞台上、活跃在非遗传承各个领域的浙江艺术职业学院校友也数不胜数。
陈丽君毕业于浙江艺术职业学院和浙江小百花越剧团联合培养的“越剧小百花班”, 这是浙江艺术职业学院和院团合作培养戏曲演员“现代学徒制”的培养模式,近二十年来由越剧一个剧种延伸到昆、绍、瓯、甬、姚、松阳高腔等诸多剧种,为多个戏曲院团培养了大批艺术人才,至今开设近20个班级,毕业生近600人。除了戏曲,浙江艺术职业学院还作为浙江省承担国家级研培计划任务的唯一一所高职类院校,持续承担非遗研培任务,举办了书画装裱、古籍修复、青瓷技艺、剪纸技艺、蓝印花布印染技艺、手工印染技艺、曲艺等专业方向的非遗传承人群培训班。
中国⾮物质⽂化遗产传承⼈群培训班(书画装裱、古籍修复技艺⽅向)
“出于⻘蓝”——中国⾮物质⽂化遗产传承⼈群研培计划培训班(⼿⼯印染技艺)结业展
非遗让未来更精彩
⺠营⽂艺表演团体⼈才培训
浙江省传统戏剧濒危项目师带徒(婺剧)培训班
浙江省传统濒危戏剧师带徒(皮影戏)培训班
除了专业培养,浙江艺术职业学院还与社会机构广泛合作,多点位多领域培养非遗传承人,其创建的浙江艺术职业学院非遗研培品牌,迄今共举办培训班13期、传承人学员587人,自2010年起启动“浙江省民营文艺表演团体人才培训”项目,承担起全省民营剧团大规模集中培训与综合展演等整体提升工作,共承办114期民营文艺表演团体系列培训班,培训达到10673人次。
“这些还不够,在非遗教育和非遗传承保护上,我们还要做得更多。”浙江艺术职业学院院长、党委副书记施俊天将眼光放到了未来,而他对于新成立的浙江非遗传习院暨非遗创意产业学院,也寄寓了更多期待。成立仪式上,他发布了《浙江非遗传习院建设发展规划(2023年-2027年)》,提出要打造非遗保护传承、经营管理与传播的高素质复合型人才培养基地、国内职业院校领先的高层级非遗研究与技术技能研发平台和服务新发展格局的浙江非遗产教融合共同体。
产 教 融 合 实 践 教 学 基 地
“作为一所高等职业院校,一方面,学校会把非遗的相关课程融入到通识课程中,全校所有课程都将融入非遗相关的核心课程。另一方面,学校还会创办一些非遗的相关专业,将传统舞蹈、传统音乐,还有传统技艺、传统美术等方面的课程更突显非遗的元素和特色。”施俊天说,未来,浙江艺术职业学院在非遗的学术研究上也将更加着力,并进一步提升和相关非遗产业的融合,将课堂搬到相关的非遗产业里面去,同时把社会上的非遗资源融入课堂当中,使非遗课程与地方做更好的结合,做好非遗的产教融合这篇大文章。
与浙江省档案事务所开展产学合作项⽬《⺠国档案修复》
浙江省⽂物考古研究所上⼭⽂化⽂物彩陶的修复⼯作实践
⻩⻰洞传统⼿⼯艺教学实训室
陶艺实训室
古陶瓷修复实训室
书画装裱实训室
传统纸张博物馆
非遗展示馆
薛亮对这篇“大文章”的未来也充满信心:“这是我们主动探索非遗融入国民教育新路径,深入调研全国近200所高校非遗教学与研究办学现状,以及相关行业企业人才需求后走出的重要一步,这条路必定充满艰辛而且漫长,但是我们相信,只要我们足够用心,足够努力,我们一定能在非遗传承保护和非遗教育的这条大路上,走出一个更加精彩的未来。”





























