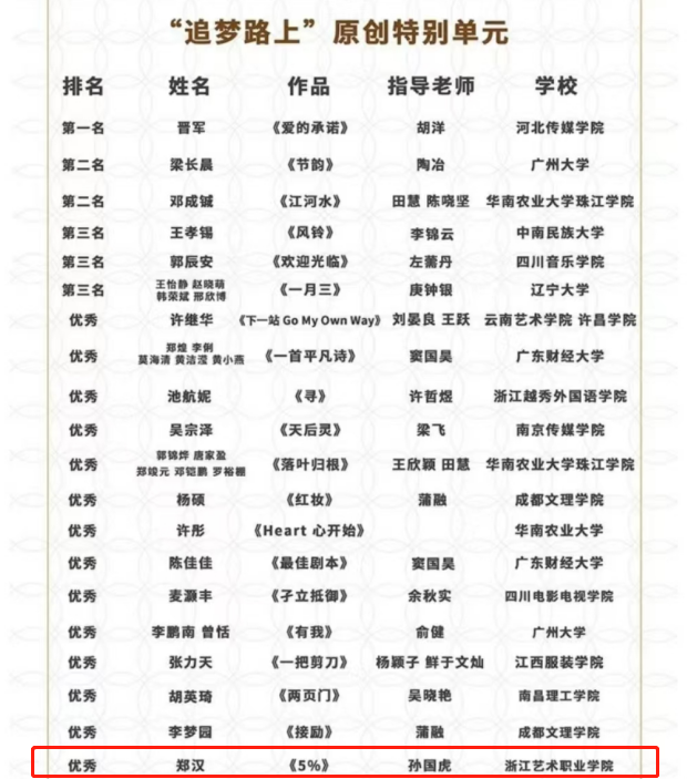
近日,由浙艺戏剧影视学院摄影摄像技术专业教师孙国虎指导,2019级摄影摄像技术专业学生郑汉、陈昱帆、傅晓琦、厉楠、陈凯琦等创作的实验短片《5%》,荣获第十九届广州大学生电影展“追梦路上”原创特别单元“优秀作品”,第五届极光之夜·大学生微电影节“最佳摄影”“最佳音效”提名。
第十九届广州大学生电影展以“阅影向未来”为主题,鼓励大学生用影像记录青春行动,宣扬青春主张,实现电影梦想,其中“追梦路上”原创特别单元共收到1359部影片,20部入选。


极光之夜·大学生微电影节始终坚持以“为怀揣电影梦的大学生提供舞台”为主旨。第五届极光之夜·大学生微电影节共有五百余部参赛作品,最终有51部作品入选。


获奖作品介绍
《5%》

参赛学生:郑汉、陈昱帆、沈义杰、傅晓琦、厉楠、唐家俊、陈凯琦、冯季诚、缪婉瑶、李梦吉、张仁凯
指导老师:孙国虎
作品简介
《5%》讲述了一位色觉异常者的奇幻故事。主角小杰是一位梦想成为画家的红绿色盲,他天赋异禀,画出来的画作异于常人,但他在目标大学的校考体检上被判定为色盲,于是他开始怀疑自己,变得迷茫、堕落……在一次奇妙的梦境之旅中,小杰回到了校考体检的前三天,他不惜一切代价只为能通过体检,但成功进入梦寐以求的大学的他,却屡屡碰壁。最终在梦境与现实的不断交织中,小杰释然了。
剧照展示



创作过程
在创作前期,《5%》的主创人员对剧本进行了充分的讨论和调研,并设计了多稿分镜头,最终决定采用部分倒叙的故事结构和蒙太奇的剪辑方法。团队注重对颜色的把握以及视听方面的要求,使《5%》具有较高的完整度。
获奖感言
《5%》是我在浙艺的学习生涯中最后一部全程参与摄制的作品。它的完结,承载了我三年的时光,能够获得现在的成绩,离不开学校及老师们的支持和鼓励。感谢浙江艺术职业学院,感谢孙国虎老师的指导,感谢剧组每一位同学的付出,感谢社会各界人士的支持和配合……有你们的帮助才能让我们剧组圆梦。我们会继续在这条影视的道路上,不忘初心,争做一名新时代的影视追梦人。——19摄影摄像2班 郑汉
广州大学生电影节与极光之夜·大学生微电影节在电影圈内均具有一定的影响力,是发掘、培养具有原生创造力的影视人才的摇篮,深受海内外大学生及影视界的瞩目。此次浙艺戏剧影视学院学生与众多知名高校同台竞技获奖,不仅体现了我院的教学成果和专业水平,也提升了我院的知名度和影响力。未来,我院将以各类专业竞赛为抓手,培养学生的创新精神和实践能力,推动人才培养工作迈上新台阶。