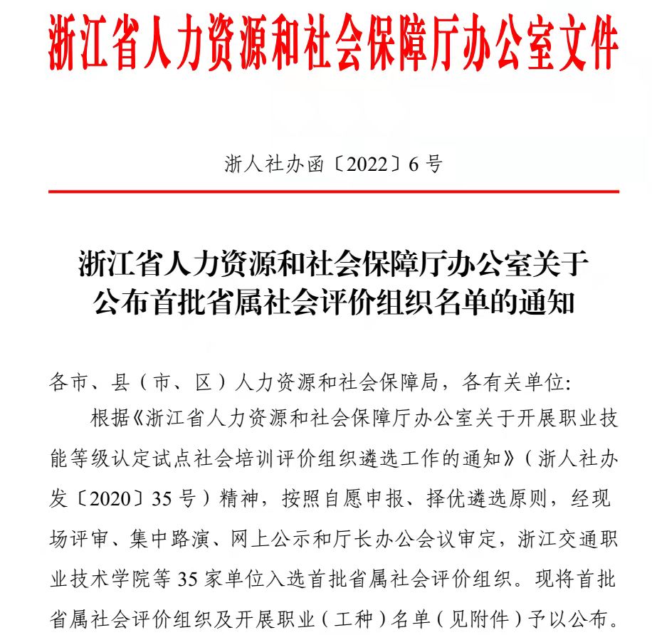
近日,首批省属社会评价组织及开展职业(工种)名单公布,浙江艺术职业学院成为35家首批省属社会评价组织,今后可面向全省开展职业技能等级认定,并在规定范围内,开展技能人才评价活动。我校音响调音师、礼仪主持人和文物修复师3个工种入选首批省属社会评价组织及开展职业(工种)名单。
开展社会培训评价组织职业技能等级认定,是贯彻落实国家建立职业技能等级认定制度,加快建立以市场为导向的技能人才评价机制,完善技能人才评价体系的重要举措。根据浙江省人社厅印发的《关于开展职业技能等级认定试点社会培训评价组织遴选工作的通知》内容,校党委高度重视,迅速启动项目申报工作,确定申报工作小组,对照申报要求,严格落实申报的各项内容,按时提交申报材料。
申报的三个职业(工种)充分依托学校戏剧影视学院和手工艺学院的专业优势。音响调音员、礼仪主持人职业技能等级认定依托戏剧影视学院,具有完备的实操技能考试硬件设施、权威的教材资源与专业的考评队伍,具有丰富的培训考评的理论实践经验。文物修复师(纸张、书画修复)职业技能等级认定依托手工艺学院,设施设备处于行业标准水平。
近年来,我校承担履行学校服务社会和文化传承创新职能,主要承担全国以及全省文旅人才队伍培训、非物质文化遗产传承人培训、浙江文化干部网络学院等工作。学校先后被确立为全国基层文化队伍培训基地、全国文化干部培训基地、全国文化信息资源共享工程培训基地、浙江省专业技术人员继续教育基地、文化和旅游部培训基地以及浙江省唯一的文化行业特有工种国家职业技能鉴定站。


![20211220091840521[1].jpg 20211220091840521[1].jpg](/attachment/20250528/0d67be7be2ee04a5c260a4953a3436cb/600.jpg)
![6377664881287935334772179[1].jpg 6377664881287935334772179[1].jpg](/attachment/20250528/b2898224a54c132f694f068728e0a989/600.jpg)