有思想、有内涵
多才多艺
浙艺课堂“出圈”啦
想知道浙艺教师是如何炼成的吗
快来现场瞧一瞧
3月31日至4月1日,浙江艺术职业学院2022年教师教学能力(现场教学环节)比赛在图信中心报告厅举行。校党委书记薛亮、院长黄杭娟、党委副书记夏开堂、副院长支涛等校领导观摩现场比赛。由各教学单位、教务处、图信中心负责人、专业带头人、教研室主任、副高职称以上教师等20多人担任评委。
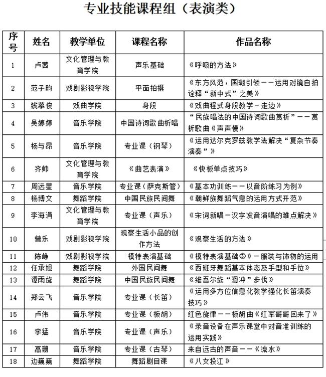
本次比赛共36名教师参加,分为专业技能课程组(表演类)、专业技能课程组(非表演类)、公共基础课程和专业理论课程组三组。其中,专业技能课程组(表演类)18人,专业技能课程组(非表演类)9人,公共基础课程和专业理论课程组9人。
现场教学比赛环节由课堂教学展示和回答问题两部分构成。各位参赛教师材料准备充分、教学思路清晰、过程设计合理、语言表达精炼,充分利用现代信息技术开展线上线下混合式教学,思政元素巧妙融入课程教学润物无声,展现了我校教师在教学理念和方法上的不断创新。
除了现场教学比赛环节,比赛还设置了教案和教学实施报告撰写环节。每位参赛教师在现场教学比赛环节之前都按照要求提交了参赛课程6课时的教案和教学实施报告。
现场教学比赛环节之后,召开了评委研讨会。研讨会上,各评委对参赛作品给予了充分肯定,并针对参赛教师在参赛选题、教学素养、参赛内容重构、课堂导入、教学方法、教学评价、课程思政等方面存在的问题展开讨论。学校领导对本次比赛做了总结性评价,充分肯定了参赛教师的教学能力水平,围绕参赛要求、教学逻辑和教学规范等方面做了点评,结合省赛对参赛选题、学情分析、内容选取与重构、团队策略制定与实施等方面提出了新的要求。
经过教案和教学实施报告撰写、现场教学两个环节,我校2022年校级教师教学能力比赛圆满落下帷幕。教师教学能力比赛的常态化开展,对人才培养、课程建设、教学改革等方面起到积极带动、良好示范作用。通过不断深化“三教”改革,促进教师教育教学能力、综合素质、专业化水平和创新能力全面提升,引导教师将现代信息技术与教育教学深度融合,更好适应疫情防控常态化教学需要,努力造就一支有理想信念、道德情操、扎实学识、仁爱之心的高素质、专业化教师队伍,推动我校教师教学能力高质量发展,人才培养质量稳步提高。






